新型コロナウイルス感染拡大防止に伴い、5月25日(月)から、臨時休業から学校再開、利用を休止しているスポーツ施設等について、一部の施設を除き、条件付きで利用を再開されることになりました。
【臨時休業から学校再開、体育施設再開に伴う活動について】
今治市立小中学校
■令和2年5月25日(月)~学校再開
今治市内の中央体育館他 体育施設
■令和2年5月25日(月)~ 条件付き再開 【5/22更新】
※小・中学校の部活動が禁止になった期間は、小・中・高校生の利用を禁止。(今治市スポーツ振興課)
〇引き続き利用を休止する施設・トレーニング室(5施設)中央体育館、大西体育館、菊間緑の広場公園運動場 他
〇利用を再開する施設
・いずれの施設もシャワー及びロッカーは利用できません。
・更衣室を利用できない施設があります。
今治拳友会では、小・中学校の部活動が禁止になった期間、[今治拳友会 Zoom Class]を継続致します。

今治拳友会
■活動:(19週)5/5(火)~ (小・中学校の部活動が禁止になった期間)
(火)(木)(土)19:30~20:30 [今治拳友会 Zoom Class]
--------
令和2年5月22日
今治市スポーツ振興課
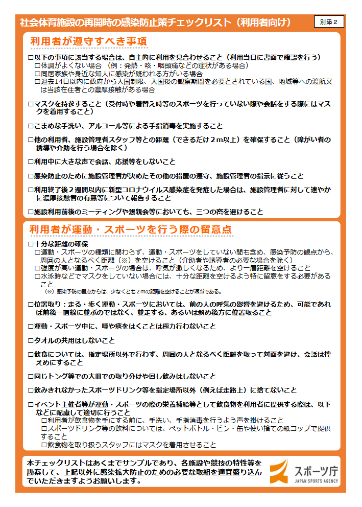
今治市営スポーツ施設利用の注意事項
令和2年5月25日(月)~【新型コロナウイルス感染拡大防止対応】
スポーツ施設のご利用にあたっては、新型コロナウイルス感染第二波への対処が必要であることをご理解いただき、感染拡大防止のため、次の事項を遵守してください。
(1)利用前に、参加者全員の体温測定(来館前の自主的な検温)、健康状態の確認をお願いします。次に該当する方は、利用をお断りします。
×発熱症状のある方、体調の悪い方、咳等の症状のある方
×感染拡大地域(特定警戒都道府県)からの帰県・来県し2週間経過していない方、また、海外から帰国後2週間を経過していない方
×注意事項を遵守いただけない方、指示に従っていただけない方
(2)入館時から、プレイ中以外は、必ずマスクを着用し、密集・密接を避けてください。特に、靴箱・トイレ利用時等は注意してください。
(3)感染発生時に備え、受付で、利用者名簿に氏名・連絡先等を記入してください。団体利用の場合は、代表者が責任をもって利用者名簿を提出してください。
(4)利用前・利用後、休憩時の手洗い・消毒を徹底してください。
(5)屋内施設は窓・扉を開けて、換気の良い状態で利用してください。(定期的な換気)
(6)3密(密閉・密集・密接)の状態での利用を避けてください。
※利用者が多数となった場合は、利用をお断りする場合があります。
※会話やミーティング等も注意してください。
※観客席・ロビー等では、近距離及び対面した座席を利用しないでください。施設によって、観客席の利用を制限しています。
(7)プレイ中も間隔をあけ、接触を避けてください。接触プレーがある競技は、可能な限り接触機会を減らす工夫をお願いします。
※各競技団体等の「感染拡大予防ガイドライン」により、対策を講じてください。
(8)プレイ時・応援時に関わらず、大きな声を出さないでください。
(9)不必要に、器具・ドアノブ・建具等に触れないでください。
(10)シャワー及びロッカー、更衣室(一部施設)の利用はできません。
(11)選手等が県外から参加される大会等は、自粛をお願いします。
(12)小・中学校の部活動が禁止になった期間は、小・中・高校生の利用を禁止します。
今後、感染状況により、再度、休館する場合がありますので、ご了承ください。

社会体育施設の再開に向けた感染拡大予防ガイドライン(スポーツ庁)5/14